重庆房地产春交会24家房企98个项目参展

来源:头条地产

2025-03-11 15:51

重庆中心城区参展的房地产开发企业有24家,包括龙湖、万科、保利、华宇、渝开发等房地产开发企业,参展项目98个。

     3月6日-9日,2025重庆春季房地产暨家居展示交易会在重庆江北区观音桥步行街启幕。此次“2025重庆春交会”由重庆市房地产业协会主办,采取线上预热线下集中交易的方式举行。其中,3月6日至9日举办线下展示活动;此外,市民亦可登录渝房通小程序、抖音App线上逛展,线上展示时间将持续至5月31日。

    据悉,2025重庆春交会共吸引58家企业和机构参展,覆盖房地产、家居、家电、金融等多个领域。重庆中心城区参展的房地产开发企业有24家,包括龙湖、万科、保利、华宇、渝开发等房地产开发企业,参展项目98个

    现场,参展的房地产企业也带来各种优惠促销。从限时折扣到一口价房源,从成交赠送家电礼包到额外的购房补贴,优惠形式颇多。例如,龙湖山前推出房交会专享95折,成交送家电礼包;国瑞阳光推出限时97折至99折,成交还有惊喜礼品;重庆长嘉外滩推出限时98折再减3万元;中海寰宇时代的住宅优惠2%,商业优惠5%,还推出了10套特价房。

    此外,2025重庆春交会还吸引了到家了、贝壳、链家等5家中介机构,建融家园、嘉寓等4家租赁企业参展,共提供12万套二手房源及1800余套租赁房源,满足市民租购换全周期需求以及2025重庆春交会还联动了15家金融机构、13家银行、重庆市住房公积金管理中心、重庆市住建投资有限公司参展,为市民打造“一站式消费盛宴”。

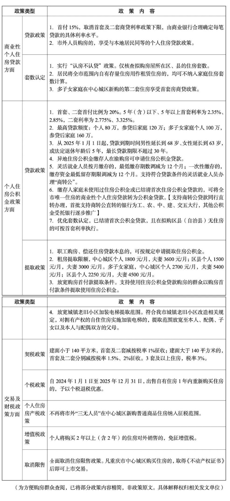
    同时,本届春交会还针对房屋交易所涉及相关现行政策进行了整理,方便购房群众查阅参考。